Se
puede convertir una salida analogica en digital con
la ayuda de un circuito integrado muy barato y facil
de conseguir que es un inversor CMOS
o tambien llamado compuerta "NOT"
(CMOS) conectandolo como se muestra en el siguiente
circuito (ver Figura
14):

Figura 14
La
resistencia interna de 10K y el capacitor
de 0.15uF fijan una constante de tiempo
de 1ms la cual entra entre los 0.5ms
y los 2ms de la transmision del canal.
Para pulsos de mas de 1ms el primer
inversor da un cero momentaneo uan vez cada trama completa.
Estas descargas repetitivas de C2 evitan
que alcance el valor de V+/2 porque la constante de
tiempo de R1 y C2
es mucho mayor (70ms) que el tiempo total de la trama
(entre 20ms y 30ms). Entonces como el inversor tiene
un cero en su entrada el transistor Q1
tiene un alto en su salida y alimenta la carga (LOAD)
que puede ser un motor brushless por ejemplo.
Para pulsos de menos de 1ms el primer inversor contrapolariza
el diodo D1 y esto produce que C2
pase del limite alimentando la entrada del segundo inversor
produciendo un cero en la salida con la consecuencia
que la carga deja de estar alimentada. Para cargas que
exijan mas corriente se pueden usar los restantes inversores
(vienen 4 por chip) en paralelo con Q1
y para cargas livianas se puede eliminar Q1
totalmente sin problemas.
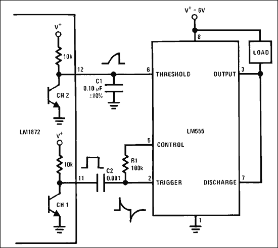
Cuando
solamente es nesesario una sola de las salidas de las
dos analogicas; el siguiente circuito con el CI
LM555 ofrece simplicidad combinado con una
salida que puede manejar cargas de 150mA
la logica del circuito es la siguiente (ver Figura
15):
Figura
15
La
caida del pulso del canal analogico 1
es usado para resetear el temporizador y prepararlo
para la comparacion con el ancho del pulso del canal
analogico 2 con una constante de tiempo
de 1,1ms propuesta por la resistencia interna de 10K
con el capacitor C1. Para pulsos de un ancho mayor a
1,1ms C1 alcanza a pasar de cierto nivel causando que
el 555 alimente la carga. La alimentacion de la carga
mientras esta activado el 555 se produce un ciclo de
trabajo del 95% mientras que esta apagado es del 100%.
Esto no implica ningun tipo de problemas mientras que
la carga sean motores, solenoides, lamparas y bocinas.
|